


關于印發石家莊市城市社區衛生服務發展綱要
(2016-2020年)的通知
各區和新樂市人民政府,高新區管委會,市政府有關部門:
《石家莊市城市社區衛生服務發展綱要(2016-2020年)》已經市政府同意,現印發給你們,請認真組織實施。
石家莊市人民政府辦公廳
2015年11月18日
石家莊市城市社區衛生服務發展綱要(2016-2020年)
發展城市社區衛生服務,是深化醫藥衛生體制改革的必然要求,是滿足社區居民基本醫療衛生服務需求的重要舉措。為貫徹落實《中共中央國務院關于深化醫藥衛生體制改革的意見》(中發〔2009〕6號)、《國務院辦公廳關于印發全國醫療衛生服務體系規劃綱要(2015-2020年)的通知》(國辦發〔2015〕14號)和《國務院辦公廳關于推進分級診療制度建設的指導意見》(國辦發〔2015〕70號)精神,加快石家莊市城市社區衛生服務發展,制定本綱要。
一、發展成效
(一)發展環境進一步優化。“十二五”期間,市政府印發了《加快政府舉辦城市社區衛生服務機構綜合改革實施方案》(石政辦發〔2011〕52號)和《社區衛生服務機構調整建設實施方案》(石政辦發〔2012〕16號),出臺了一系列促進社區衛生服務發展的政策措施。加大財政投入力度,市、區兩級政府社區衛生服務經費達9098萬元。成立石家莊市社區衛生服務管理中心,強化了行業管理和業務指導。
(二)服務網絡進一步健全。出臺了《石家莊市社區衛生服務機構建設標準》,推動社區衛生服務機構標準化建設。截至2015年,全市共有社區衛生服務機構210所,其中社區衛生服務中心52所、社區衛生服務站158所,街道覆蓋率達到100%,形成了政府主導、多渠道發展社區衛生服務的格局。7所社區衛生服務中心創建成為“全國示范社區衛生服務中心”。
(三)隊伍素質進一步提高。組織實施“社區衛生人員服務能力建設項目”,培訓社區衛生人員4200人次。選聘47名“5+3”全科醫生充實到社區衛生服務機構。開展業務培訓、崗位練兵和技能競賽,社區衛生人員整體素質得到提高。截至2015年,全市共有社區衛生服務人員3256名,其中衛生技術人員2940名,平均每萬名居民擁有2名全科醫生。
(四)服務功能進一步完善。開展社區衛生服務機構綜合能力提升活動,持續改進醫療質量,居民健康檔案建檔率達到82%,65歲以上老年人健康管理率達到70%。推進服務模式創新,家庭醫生簽約服務38.8萬人,設立標準化心理衛生工作室22所。社區衛生服務中心全部設置“國醫堂”,113所社區衛生服務站建成“國醫館”,中醫藥服務能力明顯提升。
(五)綜合改革進一步深化。核定政府辦社區衛生服務機構人員編制959名,推行政府購買基本公共衛生和醫療服務,政府舉辦的社區衛生服務機構全部實行藥品零差率銷售。確定社區首席醫師(中醫師)386名,推進雙向轉診工作的開展。加快社區衛生信息化建設,增加了社區衛生服務機構電子地圖和家庭醫生團隊查詢功能,開展了“心電圖遠程會診”試點。
(六)行業作風進一步改進。將行業作風建設納入社區衛生服務機構和人員績效考核的重要內容,嚴格執行“九不準”。以“服務優質、居民滿意”為標準,開展了首屆“我最喜愛的社區醫生、社區護士、家庭醫生團隊”評選活動,樹立了一批先進典型。組織“優質服務月”和“敬老愛老月”活動,密切了醫患關系,居民滿意度達90%以上。
二、形勢分析
(一)發展機遇
——黨和政府對社區衛生服務高度重視。把發展社區衛生服務作為保障和改善民生的重要領域,作為構建新型城市衛生服務體系的基礎,加大了政策、資金和項目支持力度。特別是黨的十八屆三中全會通過的《關于全面深化改革若干重大問題的決定》,為社區衛生服務指明了發展方向,提供了有力保障。
——深化醫改為社區衛生服務增添了發展動力。隨著醫藥衛生體制改革的深化,社區衛生服務貼近居民健康需求、服務方式靈活便捷的優勢日益顯現。從醫院服務逐漸轉向社區服務,將是衛生事業發展的趨勢。特別是分級診療制度的建立,城市公立醫院改革的推進,必將極大推動社區衛生服務綜合改革與發展。
——京津冀協同發展為社區衛生服務提供了有力支撐。京津冀協同發展已上升為國家戰略,并進入全面實施階段。醫療衛生作為協同發展的重要領域,學習借鑒京津地區發展社區衛生服務的先進經驗,積極拓展合作交流渠道,對于提高社區衛生服務能力和管理水平具有十分重要的意義。
——社區衛生服務發展基礎日益穩固。“十二五”時期,石家莊市認真貫徹國家和省決策部署,調整社區衛生服務機構設置,加強人才隊伍建設,推進體制機制改革,激發社區衛生服務活力,社區居民的認可度明顯提升,為今后社區衛生服務加快發展奠定了堅實基礎。
(二)主要挑戰
——資源配置不盡合理。隨著城區面積擴大和城鎮化步伐加快,有25所社區衛生服務機構布局不夠合理,有46所社區衛生服務機構達不到建設標準;社區衛生人員隊伍不穩定,業務水平不高,尤其是全科醫生數量不足,注冊的全科醫生僅占社區醫生總數的10%。
——服務功能不夠完善。醫療質量控制體系不健全,截至2015年,社區衛生服務機構門診量占全市門診總量的8.75%,占基層門診量的14.37%,與分級診療的要求不相適應;公共衛生服務能力較為薄弱,社區居民獲得感較低;家庭醫生簽約服務覆蓋率僅為16.5%,社區衛生服務模式有待進一步轉變;社區衛生文化氛圍不夠濃厚。
——綜合改革力度不大。管理體制和運行機制活力不足,533名人員編制尚未落實到位,待遇普遍偏低,影響了工作積極性;投入補償機制不夠完善,20%的社區衛生服務機構尚未納入醫保定點;信息化建設相對滯后,功能較為單一。
三、總體要求
(一)指導思想
全面貫徹黨的十八大和十八屆三中、四中、五中全會精神,按照國家、省和市關于基層衛生的總體工作要求,以深化醫藥衛生體制改革為統領,以推進分級診療制度建設為重點,以完善社區衛生服務體系為基礎,以建立家庭醫生制度為主線,以實施社區衛生提升工程為抓手,以維護和促進社區人群健康為目標,創新服務模式,激發優勢活力,健全體制機制,增強內生動力,努力滿足社區居民日益增長的健康需求。
(二)基本原則
——以人為本,服務居民。把提高社區居民健康素質作為出發點和落腳點,強化服務意識,轉變發展方式,為社區居民提供安全、優質、便捷、經濟的社區衛生服務。
——政府主導,社會參與。發揮政府在發展規劃、投入補償、機構設置、制度建設、行業監管等方面的職責,堅持公益性質,鼓勵和引導社會力量舉辦社區衛生服務機構。
——完善功能,提升能力。以優化基本醫療和公共衛生服務為重點,整合各類資源,拓展服務領域,提升社區衛生綜合服務能力和運行效率。
——深化改革,創新發展。深化社區衛生服務綜合改革,健全現代管理制度,強化內涵建設,創新服務模式,完善政策措施,建立可持續發展的社區衛生服務體制機制。
(三)發展目標
到2020年,社區衛生服務提供能力大幅提升,服務領域不斷拓展,人員素質明顯提高,體制機制日趨完善,社區首診和雙向轉診制度基本建立,信息化建設加速推進,文化品牌逐步形成,進一步夯實城市基本醫療衛生制度的基礎,構建起梯度有序、布局合理、運行高效的社區衛生服務體系。
四、重點任務
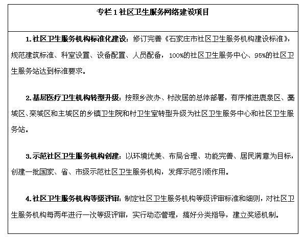
(一)著力加強社區衛生服務網絡建設
根據服務人口、居民健康需求變化、新城區和縣級市建設發展,調整優化社區衛生服務機構布局。按照街道辦事處范圍或每3-5萬居民規劃設置1所社區衛生服務中心,在人口較多、服務半徑較大、社區衛生服務中心難以覆蓋的社區,可適當設置社區衛生服務站,服務人口在1萬左右。加快社區衛生服務機構標準化建設,促進服務質量和效率持續提高。鼓勵社會參與,引入競爭機制,對非政府舉辦的社區衛生服務機構面向社會實行公開招標。建立退出機制,對不能承擔基本醫療和公共衛生服務的社區衛生服務機構,轉型為相應級別的醫療機構。
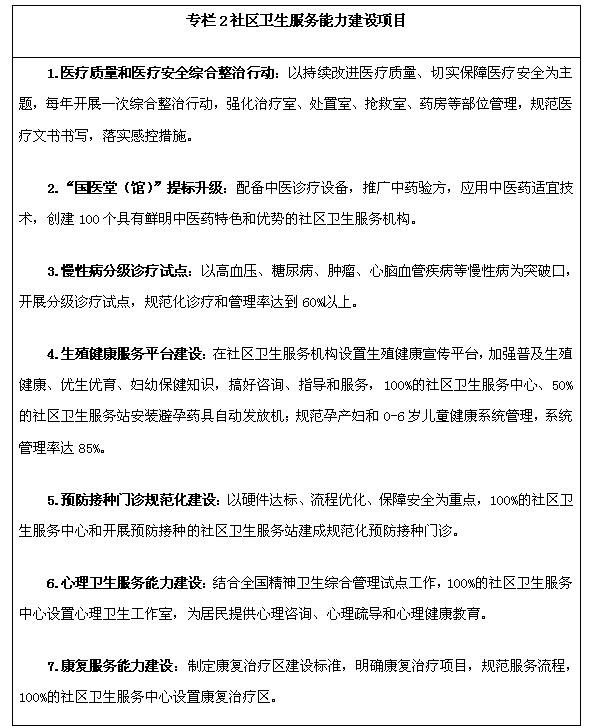
(二)著力提升社區衛生服務能力
完善基本醫療服務功能,規范醫務人員執業行為,提高常見病、多發病和慢性病診療能力,為建立分級診療制度奠定基礎。本著滿足基本醫療衛生服務需求的原則,為社區衛生服務機構配置必要的醫療設備,進一步改善診療條件。加強中醫藥服務能力建設,深化“國醫堂(館)”內涵質量,突出中醫全科服務,普及中醫藥適宜技術。鼓勵社區衛生服務機構開展醫學科研和教學工作。完善基本公共衛生服務職能,重點做好65歲以上老年人健康管理、居民健康檔案、慢性病管理、0-6歲兒童健康管理、孕產婦保健等基本公共衛生服務項目,逐步擴大覆蓋面,拓展服務內容,強化實施質量,提高社區居民對公共衛生服務的獲得感。
(三)著力抓好社區衛生人才隊伍建設
通過招聘引進、規范化培訓、全科轉崗培訓等多種途徑,建設結構優化、素質較高、能力較強的社區衛生人才隊伍。拓展國內外培訓渠道,推行網絡教學模式,開展多種形式的全科醫生、社區護士等崗位技能培訓。加快培養社區康復、護理等緊缺專業人員,鼓勵引導有關人員積極參加各類繼續醫學教育和在職學歷教育。建立和完善上級醫院醫生定期到社區開展業務指導制度,全面提升社區衛生人員臨床與健康管理技能。對社區衛生人員在公開招聘、晉升評優、工資待遇等方面予以適當政策支持,拓展社區衛生人員執業發展前景。
(四)著力建立家庭醫生制度
以廣泛宣傳為先導,以團隊組建為基礎,以自愿簽約為原則,以機制建設為保障,大力推進家庭醫生簽約服務,逐步建立起以家庭醫生為主體的服務模式和運行機制,推動家庭醫生制度成為提供基本衛生服務的有效形式。完善健康管理服務模式,將基本醫療服務與基本公共衛生服務有機整合,結合不同人群的健康需求,提供防治融合、全程有效、綜合性、個性化的健康管理服務。積極引導居民與家庭醫生建立簽約關系,逐步提高簽約居民的依從性。探索由居民在社區自由選擇家庭醫生,建立和完善有利于家庭醫生簽約服務制度推廣普及的投入補償、績效考核機制和醫保政策。
(五)著力深化社區衛生服務綜合改革
加大社區衛生服務機構管理體制和運行機制改革力度,深化人事制度改革,完善按需設崗、競聘上崗、按崗聘用、以崗定薪的靈活用人機制,通過選聘、招聘等方式,落實人員編制。建立適應社區衛生行業特點的薪酬制度,逐步對聘用人員實行同工同酬,體現多勞多得、優績優酬。推動社區衛生服務一體化管理,依托醫療聯合體等形式,促進醫療資源的有效分配和利用。鞏固完善基本藥物制度,以政府購買服務的方式,在所有非政府舉辦的社區衛生服務機構實行基本藥物零差率銷售。合理確定社區衛生服務機構配備使用藥品品種和數量,搞好與上級醫院用藥銜接。加強社區衛生服務與養老服務體系的銜接整合,形成“醫養結合”的有效模式。推進社區衛生信息化建設與應用,完善分級診療信息管理功能。
(六)著力推進社區衛生文化建設
根據社區衛生服務發展需要,結合社區衛生服務特點,制定出臺《關于加強社區衛生文化建設的指導意見》,明確指導思想、任務目標和保障措施,推動社區衛生文化建設深入開展。按照“廣覆蓋、出精品”的原則,廣泛開展社區衛生文化、健康知識、衛生計生政策宣傳,提升影響力和知名度。以“服務優質、居民滿意”為目標,創新活動載體,豐富工作內容,打造社區衛生文化品牌。加強行業作風和廉政文化建設,深化職業道德教育,大力營造醫德高尚、鉆研業務、無私奉獻、服務居民的濃厚氛圍。
五、保障措施
(一)加強組織實施。調整充實社區衛生服務領導機構,健全完善工作機制,形成政府領導、多部門參與的領導體制。定期研究社區衛生工作,制定促進社區衛生服務發展的政策措施,解決重點和難點問題,創造良好的發展環境。加強對規劃實施的評估督導,及時完善工作措施,確保完成各項任務目標。各區要依據本規劃,結合實際,制定本區社區衛生服務發展規劃,細化政策措施,認真抓好落實。
(二)完善政策機制。完善社區衛生服務投入補償機制,發揮區級政府對社區衛生服務投入的主渠道作用。將社區衛生服務機構建設納入城市建設開發總體規劃,對社區衛生服務機構用房實行無償提供;通過醫保政策,引導患者到社區就醫,將符合條件的社區衛生服務機構納入醫保定點。完善社區衛生服務價格調整機制,合理補償成本,減輕居民負擔。建立適合社區衛生人員特點的醫療風險分擔機制,推行醫療責任保險。
(三)強化行業監管。堅持依法行政,推進法治管理,嚴格社區衛生服務機構準入制度和管理規范。對不同所有制的社區衛生服務機構,在機構設置、人員培訓、項目安排、醫保定點等方面平等對待。依托市級醫院,成立醫療、中醫、護理、檢驗、感控等若干專業質量控制中心,加強對社區衛生服務機構的業務指導、檢查和評估。逐步將社區衛生服務機構的檢查檢驗、消毒供應等納入市級醫院管理。加強安全生產工作,消除各種問題隱患。
(四)營造良好氛圍。加強輿論宣傳引導,通過廣播、電視、報刊、網絡等多種形式,提高全社會對社區衛生工作重要意義的認識,使社區居民了解社區衛生政策,信任社區衛生服務機構,更多地選擇社區衛生服務項目,支持社區衛生工作開展。完善石家莊社區衛生服務網站,增設專欄,拓展功能,擴大影響。搞好社區衛生服務先進典型的總結培樹,發揮示范導向作用,為社區衛生服務發展營造良好氛圍。